【天津船疫情,天津疫情官方通报】
突发!务必注意船期!天津港周边区域今天凌晨紧急实施临时管控,港口运输...
天津港周边区域今天凌晨紧急实施临时管控,港口运输或将受阻。

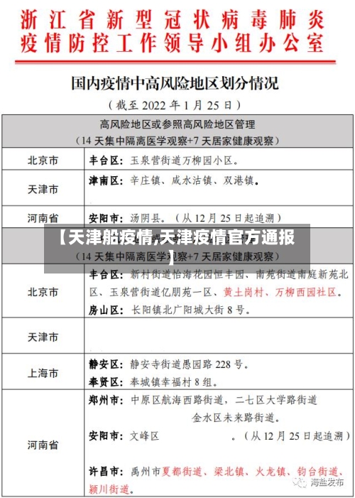
天津港周边区域今日凌晨实施临时管控 ,近来港口运输受影响较小,但需关注后续潜在风险 。疫情反弹与管控措施天津疫情近期反弹显著,新增确诊病例从9月23日的6例激增至9月26日的42例。为遏制疫情扩散 ,9月27日凌晨,天津滨海新区疫情封控指挥部发布通告,划定高、中风险区和静态管理区。

为什么外资邮轮不来天津了?
外资邮轮取消天津母港航线 、调整布局至北美或南美市场 ,主要基于市场导向的收益考量,核心原因包括船上消费动力不足、销售体系混乱导致费用波动,以及中国市场对邮轮的认知和需求特点 。具体分析如下:船上消费动力不足,利润空间受限外资邮轮公司以市场为导向 ,倾向于将船只部署在利润更高的航线。
监管力度加大:中国政府近年来加大了对邮轮旅游的监管力度,对邮轮公司的管理和运营提出了更高要求。运营成本增加:政策变化导致喜悦号邮轮的运营成本不断增加,利润空间缩小 。外资比例限制:中国政府对外资邮轮公司的比例有所限制 ,这也对喜悦号邮轮在中国市场的发展造成了一定影响。
运营策略调整滞后:外资邮轮公司通过削减运力、优化航线和提升服务品质应对市场变化,而本土邮轮在运营灵活性 、资源整合能力和品牌建设上相对滞后。例如,“钻石辉煌”号曾因市场定位模糊、航线单一等问题陷入运营困境 ,最终于2017年停运,成为本土邮轮失败的典型案例。
盛世公主号:在经历过邮轮旅行初期各种大小船型新旧混杂的市场开发期之后,中国游客对于邮轮的热情和消费能力提升使得外资邮轮公司更加重视中国市场 ,并越来越多将新船或者奢华船型重点投放在中国市场,甚至开始针对中国游客的消费需求“量身定制 ”邮轮 。
培养目标:本专业主要培养德、智 、体、美全面发展,熟练掌握现代酒店经营管理的基本知识和服务技能 ,从事现代酒店经营管理和接待服务的高素质技能型人才。学生毕业后适合在世界邮轮、星级旅游酒店从事酒店经营管理工作及相关的服务工作。
在对外开放领域,截至近来,全市共批准外商投资项目超过2 万个,累计直接利用外资合同额突破7 0 0 亿美元 ,实际利用外资3 7 0 亿美元,世界5 0 0 强企业有1 2 8 家在天津投资,天津已成为全国外商投资回报率比较高的地区之一 。

什么原因导致天津港到Maseru海运费居高不下
导致天津港到Maseru海运费居高不下的主要原因包括港口集装箱拥堵导致的供应链压力和船运公司舱位缩减引发的供需失衡 ,具体分析如下:港口集装箱拥堵与供应链压力疫情引发的港口操作效率下降:2022年受全球疫情影响,Maseru港口出现大量集装箱积压,货物等待卸货时间延长 ,导致集装箱周转率大幅降低。