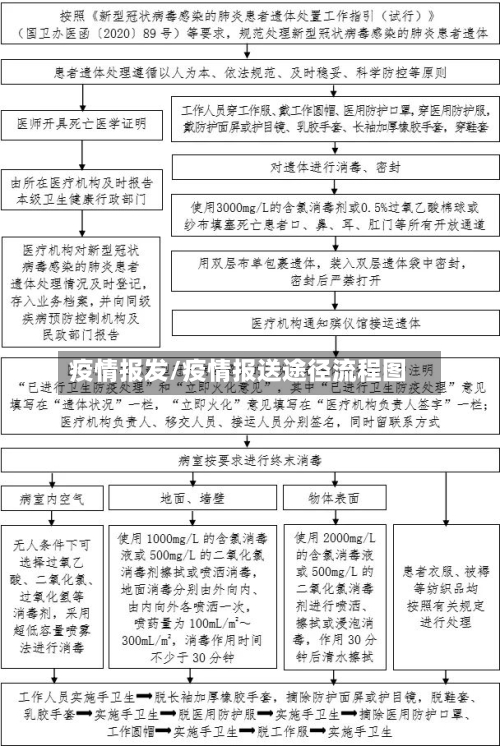
疫情报发/疫情报送途径流程图
传染病信息报告流程中,传染病病人或疑似病人应由谁按照规定时限向相关...
〖壹〗、传染性非典型肺炎、脊髓灰质炎 、人感染高致病性禽流感的病人或疑似病人,或不明原因疾病暴发时 ,责任报告单位需于两小时内完成网络报告;未实行网络直报的单位,应于两小时内通过电话、传真等方式向当地县级疾病预防控制机构报告,并于两小时内寄送传染病报告卡。

〖贰〗、责任报告人(如医护人员 、疾控人员等)需按规定时限报告 ,其中甲类及部分乙类传染病要在两小时内,其他乙、丙类传染病要在24小时内,可通过网络直报或电话、传真等方式进行报告。义务报告人(普通单位和个人)发现疫情后 ,应立即向上述机构报告,这样才能确保信息及时传递,以便相关部门快速采取防控措施 。

〖叁〗 、医疗机构收治传染病病人、疑似传染病病人时 ,应当向当地的人民政府卫生行政主管部门报告。依据《突发公共卫生事件应急条例》第二十条,突发事件监测机构、医疗卫生机构和有关单位发现规定情形之一时,应在两小时内向所在地县级人民政府卫生行政主管部门报告。

65812例!山东最新传染病疫情通报!
山东省2023年8月法定报告传染病疫情情况通报:全省共报告法定传染病23种65812例 ,其中17种乙类传染病报告发病31237例 、死亡45人,6种丙类传染病报告34575例、未报告死亡 。甲类传染病:未报告发病、死亡病例。
高校发生疫情时如何公关报道?
一)第一时间原则。突发事件发生后,做到第一时间监测 、收集、研判舆情发展走向,及时上报舆情动态 ,为应急处置提供第一手资料;在第一时间对外发布准确信息并慎报原因,情况较为复杂的舆情信息,在事态尚未清楚、但可能引起公众评议猜测或随意解读时 ,根据具体调查情况,再作后续详细发布,牢牢掌握信息发布的主动权、事件处理的舆论主导权 。
积极与媒体沟通媒体是舆情传播的关键节点。主动提供权威信息 ,引导媒体客观报道。例如,定期举办新闻发布会,邀请媒体参与危机处理过程 ,可减少误解性报道 。信息简短明了危机沟通需聚焦核心事实,避免冗长解释。使用通俗语言(如避免专业术语),配合数据或案例增强说服力。
这启示我们在与媒体合作时 ,要积极主动 、善于沟通,并提供有价值的信息和资源 。抓住热点,实现传播:小L成功抓住了疫情期间抗疫医疗的热点话题,通过公司的捐赠和在线问诊服务 ,成功吸引了媒体的关注和报道。这启示我们要善于抓住热点话题和时事动态,为公司赢得更多曝光和传播机会。
舆论风险:若活动被世界媒体报道为“利用疫情进行政治攻击”,本国可能成为被谴责对象 ,而非美国。例如,2020年部分国家借疫情指责中国时,世界社会普遍呼吁“团结抗疫” ,而非互相指责,此类行为最终均未达到预期效果 。