霸州疫情补贴(廊坊疫情补贴)
河北霸州疫情风险等级
〖壹〗、工作地等区域 ,划为高风险区域,高风险区域的单位划定通常位楼栋 、单元,不得随意扩大;当疫情传播风险不确定或者存在社区广泛传播的情况下 ,可以适当调整扩大高风险区划定范围;低风险区:高风险区所在县(市、区、旗)的其他区域为低风险区 。如何应对高风险地区施行封控措施,即:足不出户 、上门服务。

〖贰〗、低风险。根据疫情防控要求,截止到2022年9月17日,河北霸州进行常态化管理 ,属于低风险地区 。疫情期间,注意佩戴口罩,少聚集。

〖叁〗、根据疫情防控需要 ,按照《新型冠状病毒肺炎防控方案》和《关于进一步优化新冠肺炎疫情防控措施科学精准做好防控工作的通知》规定,经研判,决定自2022年11月15日起 ,将胜芳镇廊坊智诚再生物资有限公司划定为高风险区,实行“足不出户,上门服务”等封控措施。
〖肆〗、河北省应对疫情领导小组决定 ,对石家庄市实施差异化防控措施。 经专家分析研判和藁城区申报,石家庄市疫情防控指挥部调整了分区分级管控措施 。 自2021年2月22日起,石家庄市各县市区均被划分为低风险地区。 自2020年3月15日起 ,河北省未出现中风险及高风险地区,全省低风险地区数量为168个。
〖伍〗 、天津市东丽区的疫情已经连续7天,无本土新增,也没有无症状现有确诊 ,一共27例,累计确诊32例,其中有4个区域调整为低风险区域 。分别是天津市静海区朝阳街道 ,天津市东丽区金钟街赵谷里新苑小区,朝阳街道宇伟路春熙公园和悦尾路交叉口清水湾洗浴。

河北省霸州市属于什么风险等级
〖壹〗、工作地等区域,划为高风险区域 ,高风险区域的单位划定通常位楼栋、单元,不得随意扩大;当疫情传播风险不确定或者存在社区广泛传播的情况下,可以适当调整扩大高风险区划定范围;低风险区:高风险区所在县(市 、区、旗)的其他区域为低风险区。如何应对高风险地区施行封控措施 ,即:足不出户、上门服务 。
〖贰〗 、低风险。根据疫情防控要求,截止到2022年9月17日,河北霸州进行常态化管理 ,属于低风险地区。疫情期间,注意佩戴口罩,少聚集 。
〖叁〗、根据疫情防控需要,按照《新型冠状病毒肺炎防控方案》和《关于进一步优化新冠肺炎疫情防控措施科学精准做好防控工作的通知》规定 ,经研判,决定自2022年11月25日起,将以下区域划定为高风险区 ,实行“足不出户,上门服务 ”等封控措施。霸州市经济技术开发区堤角村。裕华街道办事处何庄村 。
〖肆〗、雄安新区:雄县 、安新县、容城县属于低风险地区。
〖伍〗、衡水市的深州市 、桃城区、枣强县、安平县、阜城县等为低风险地区。1 邢台市的清河县 、隆尧县、宁晋县、邢台县等地也被划为低风险地区。1 邯郸市的临漳县 、邯山区、丛台区、磁县 、大名县等地属于低风险地区 。以上信息根据凤凰网及河北省公布的疫情风险等级分区分级名单总结。
〖陆〗、截止到近来河北省的某一些地区存在高风险和中风险地区,其中中风险地区一共有5个地方 ,高风险地区一共有三个地方中风险地区分别为河北省的唐山市,邯郸市,廊坊市。廊坊市有三个中风险分别是安次区桃园村和霸州市杨芬港镇住西村以及安次区东岗镇桃河村 。
廊坊霸州市全员核酸检测通告(霸县核酸检测)
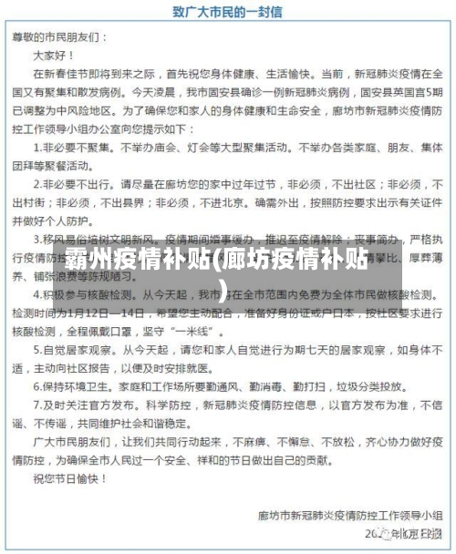
廊坊霸州市疫情防控办于2021年1月12日发布全员免费核酸检测通知 ,以下是通知原文:霸州市关于开展预防性全员免费核酸检测的通告全市广大城乡居民:为全面做好新冠肺炎疫情防控工作,保障广大人民群众生命健康安全,经市疫情防控工作领导小组同意 ,决定开展预防性全员核酸检测工作,检测费用由财政全额承担。
关于大规模乱罚款一事,河北霸州是如何回应的?
〖壹〗、主要乱象与手法:无依据收费:如霸州经济开发区辛章办公区以企业占地面积为标准(1万元/亩),强制企业向财政专户转账,309家企业被收费6814万元。
〖贰〗 、运动式执法与乱收费乱罚款乱摊派情况:在霸州市多种督导措施推动下 ,各乡镇(街道、开发区)、村街以安全生产执法检查等名义,对中小微企业和个体工商户集中罚款 、摊派、收费 。
〖叁〗、河北霸州地区乱收费现象发展前要。对河北霸州被曝乱收费现象盛行据不完全统计,霸州市15个乡镇(街道、开发区)入库和未入库罚没收入67137万元 ,是罚没收入(5959万元)的11倍。其中,13个乡镇(街道 、开发区)出现明显的运动式执法,是月均罚没收入的80倍 。
〖肆〗、在霸州市的多种督导措施推动下 ,各乡镇(街道、开发区) 、村街以安全生产执法检查等多种名义,对中小微企业和个体工商户进行集中罚款、摊派、收费。
〖伍〗 、河北霸州因大规模乱罚款被通报,专家认为此类现象可能并非个例 ,反映出地方财政压力下的违规冲动,需引起高度警惕并加强监管。霸州乱罚款事件的核心事实违规行为:霸州市违规出台非税收入考核办法,向下辖乡镇(街道、开发区)下达非税收入任务 ,组织运动式执法,导致大面积大规模乱收费、乱罚款 、乱摊派 。