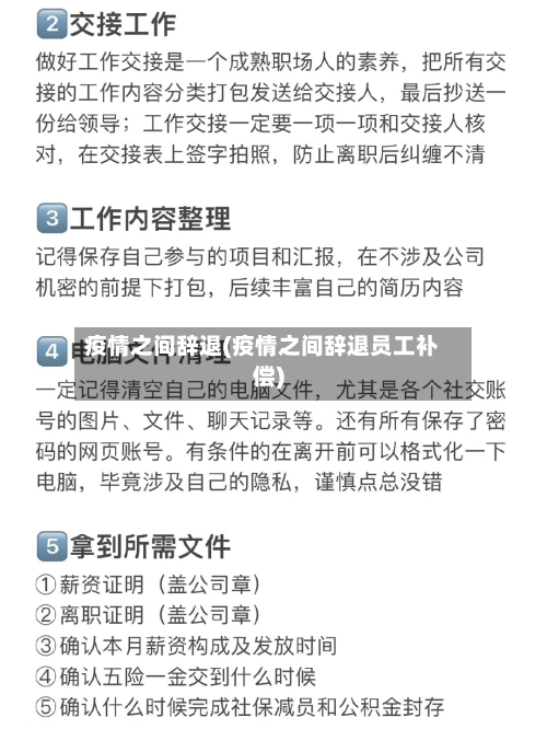
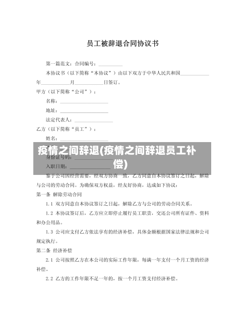
疫情之间辞退(疫情之间辞退员工补偿)
疫情期间公司能否辞退员工?
〖壹〗、疫情期间公司可以辞退试用期员工,但需满足特定条件,且不能依据无过失性辞退或经济性裁员条款解除劳动合同。

〖贰〗 、法律依据如下: 根据《劳动合同法》第三十九条的规定 ,用人单位可以解除劳动合同的情形并不包括疫情期间拒绝返岗。该条款详细列举了可以解除劳动合同的六种情形,但拒绝返岗并不在其中 。 因此,除非拒绝返岗的行为符合其他法律规定的可以解除劳动合同的情形 ,否则用人单位不能以此为由辞退员工。

〖叁〗、公司受疫情影响缩编减员,不可以径行辞退员工。
2020年疫情期间辞退员工怎么样补偿
公司主张公司辩称解除劳动关系基于经济性裁员的合法性,已提前30天通知胡某 ,无需支付赔偿金 。公司认为每月发放的3000元差旅补贴为报销款,不属于薪资;疫情期间复工推迟的休假可折抵未休年休假天数。
经济补偿的计算方式经济补偿按劳动者在本单位工作的年限,每满一年支付一个月工资的标准向劳动者支付。六个月以上不满一年的 ,按一年计算;不满六个月的,向劳动者支付半个月工资的经济补偿 。
经济补偿按劳动者在本单位工作的年限,每满一年支付一个月工资的标准向劳动者支付;六个月以上不满一年的 ,按一年计算;不满六个月的,向劳动者支付半个月工资的经济补偿。
向劳动者支付半个月工资的经济补偿。在违法解除合同的情况下,根据《劳动合同法》规定,以经济补偿标准的二倍向劳动者支付赔偿金 。对于在疫情期间因隔离措施等导致无法正常工作的员工 ,公司因此予以辞退属于违法解除劳动合同,应按照双倍经济补偿金的标准支付赔偿金。

隔离期间被辞退,法院这么判
法院判决该公司属于违法解除劳动合同,需支付胡某违法解除劳动合同赔偿金、未休年休假工资及差旅补贴共计9万余元 ,二审维持原判。具体分析如下:解除劳动合同的合法性认定 程序违法性:根据《劳动合同法》规定,经济性裁员需提前向工会或全体职工说明情况 、听取意见,并向劳动行政部门报告 。
法院判决该公司赔偿该职工9万余元 ,认定其属于违法解除劳动合同。案件背景胡某为某汽车销售公司驻青岛业务销售人员,2016年入职,合同期满后续签3年固定期限劳动合同。2020年3月 ,胡某因疫情被隔离在家,期间收到公司部门裁撤公告及解约通知。同年5月15日,公司关停其工作账户并邮寄解约证明书 。
因居家隔离遭辞退 ,员工无需自认倒霉,可依法维权。具体说明如下:居家隔离期间公司不得以旷工为由解聘员工根据人力资源社会保障部办公厅《关于妥善处理新型冠状病毒感染的肺炎疫情防控期间劳动关系问题的通知》,员工因疫情被隔离无法复工的,公司不能将其视为旷工并以此为由解除劳动合同。
法律解析:疫情隔离期间被解雇的 ,可以要求经济补偿 。经济补偿一般按劳动者在用人单位工作的时间长短计算,标准为每工作一年补偿一个月的工资。半年以下按一个月补偿;六个月以下的,补偿半个月的工资。
对被派遣劳动者 ,用工单位也不得因此将其退回劳务派遣单位 。员工因为国家疫情管控需要,在家隔离,用人单位不得以其未正常上班为由 ,与员工解除劳动合同。因此,辞退员工的做法没有 法律依据:。
疫情期间辞退员工怎么投诉
疫情期间被违法辞退的员工可以到当地的劳动行政主管部门投诉 。以下是具体的投诉途径和相关法律依据: 投诉途径: 劳动行政主管部门:员工可以到当地的劳动行政主管部门进行投诉。这些部门负责监管劳动关系,处理劳动纠纷 ,是员工维护自身权益的重要途径。
疫情期间公司辞退员工可以到当地的劳动监察大队投诉,也可以向劳动人事争议调解仲裁委员会申请劳动仲裁 。如果投诉无果的话,理论上是可以申请劳动仲裁的 ,但在这个特殊阶段,要申请劳动仲裁恐怕也只能等到防控措施解除之后。疫情期间被辞退,理论上是应该拿到跟工龄吻合的补偿金的。
疫情期间被用人单位违法辞退的话可以到当地的劳动局投诉,或者也可以收集相关的证据 ,直接向劳动仲裁委员会申请仲裁,但前提条件是确认公司辞退自己的行为是违法的,如果公司是依法裁员或者因为自己不遵守公司的疫情防控措施被辞退的就没有补偿金。
注意!请假 、踩点下班、疫情隔离……都会被辞退!谁来捍卫我们的回家自由...
〖壹〗、重庆网友因多次踩点下班被质疑工作量不饱和 ,恐将被辞退 。拼多多事件中,两名员工分别因吐槽公司和拒绝非法黑客攻击被辞退。